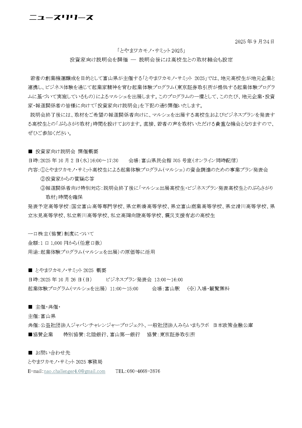
【投資家向け説明会・取材についてのご案内】とやまワカモノ・サミット2025

2025年9月27日
『とやまワカモノ・サミット2025』では地元高校生が
起業体験プログラムによるマルシェを出展します。
このプログラムの一環で、地元企業・投資家・報道関係者の皆様に向け
『投資家向け説明会』を開催します。
説明会では、高校生の事業プラン発表に対する質疑応答や、
報道関係者向けに高校生との『ぶらさがり取材』の時間を設けております。
(説明会後に実施いたします。)
若者の声を直接取材できる機会となりますので、ぜひご参加ください!
【開催日】2025年10月2日(水)16:00~17:30
【会場】富山県民会館705号室(オンライン同
詳しくは下記『ニュースリリース』をご覧ください↓↓↓
開催日時:2025年10月02日
プロジェクト名:とやまワカモノ・サミット2025 投資家向け説明会
- 日程:
2025年10月02日 - 場所:
富山県民会館+オンライン併用 - URL:
https://forms.gle/UuWSpgg2SBfzAnyu9 - 締切:

投資家説明会ニュースリリース案-県修正0919-1_compressed-1_page-0001.jpg)